
รายละเอียดผลิตภัณฑ์โดยละเอียด
| ความเร็วฉลาก: | 20-200 ชิ้น / นาที (ขึ้นอยู่กับความยาวของฉลากและความหนาของขวด) | วัตถุฉลากหนา: | 20-200 มม |
|---|---|---|---|
| ความสูงของวัตถุ: | 30-200 มม | ความสูงของฉลาก: | 15-110 มม |
| ความยาวของฉลาก: | 25-300 มม | เส้นผ่านศูนย์กลางภายในลูกกลิ้งฉลาก: | 76 มม |
| เส้นผ่านศูนย์กลางภายนอกของลูกกลิ้งฉลาก: | 300 มม | แหล่งจ่ายไฟ: | 220V 50 / 60HZ 0.75KW เฟสเดียว |
| น้ำหนักของเครื่อง: | 150 กก | ขนาดของเครื่อง: | 1600 (L) * 550 (W) * 1600 (H) มม |
| คำสำคัญ: | Applicator ฉลากพื้นผิวเรียบ | รุ่น 1: | HAP200 |
| รุ่น 2: | HAP300 |
เครื่องติดฉลากพื้นผิวเรียบอัตโนมัติ, SUS304 สแตนเลสสตีลประหยัดเครื่องติดฉลากด้านบนและด้านข้างอัตโนมัติ
ใบสมัคร:
เครื่องติดฉลากแบบพื้นผิวเรียบอัตโนมัติ, เครื่องติดฉลากด้านบนและด้านข้างแบบสเตนเลส SUS304 อัตโนมัติสามารถใช้งานได้กับวัตถุแบนทุกชนิดเช่นอาหารเคมียาเครื่องสำอางเครื่องเขียนแผ่นซีดีกล่องกล่องและกาต้มน้ำน้ำมันต่างๆเป็นต้นเศรษฐกิจนี้ เครื่องติดฉลากด้านบนและด้านข้างอัตโนมัติสำหรับการติดฉลากด้านแบน เครื่องติดฉลากด้านบนและด้านข้างแบบประหยัดเหมาะสำหรับ:

คุณสมบัติ:
- ตัวเครื่องทำจากสแตนเลส SUS304 และอลูมิเนียมเกรดสูง
- หัวติดฉลากขับเคลื่อนด้วยมอเตอร์ขั้นสูงซึ่งนำเข้าจากประเทศญี่ปุ่น
- ตาวิเศษทั้งหมดเป็นเครื่องตรวจจับภาพถ่ายขั้นสูงที่ผลิตในญี่ปุ่น
- ระบบควบคุม PLC มีอินเทอร์เฟซสำหรับมนุษย์รวมถึงหน่วยความจำ 60 กลุ่ม
- สามารถปรับตำแหน่งและความสูงของฉลากได้
- ความสูงในการขนส่งสามารถปรับได้ตามความสูงของสายการผลิต
- สามารถเชื่อมต่อกับสายพานลำเลียงและสายการผลิต
- จอภาพฉลากโปร่งใสสำหรับตัวเลือก
รูปลักษณ์:

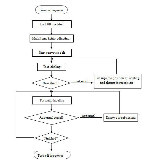
แผนภูมิการไหลของการดำเนินงาน:

แผนภูมิวงจรรวม:

บรรจุภัณฑ์และการจัดส่ง:
1. ท่าเรือ:เซี่ยงไฮ้
2. รายละเอียดบรรจุภัณฑ์:บรรจุภัณฑ์ไม้ส่งออก
3. รายละเอียดการจัดส่ง:ปกติ 12-15 วันหลังจากได้รับการชำระเงิน
คำถามที่พบบ่อย:
1). ป้ายแสดงตั้งตรงไป ffer
เหตุผล: ความเร็วในการพิมพ์ฉลากสูงเกินไปหรือความเร็วสายการประกอบต่ำ
แนวทางแก้ไข: ชะลอความเร็วในการออกฉลากหรือเร่งความเร็วของสายการประกอบ (ความเร็วในการเคลื่อนย้ายขวด)
2) .label แสดงขยะมูลฝอย
เหตุผล:
①กระดานไถไม่แบน
②ขอบกระดานที่ลอกออกไม่ขนานกับฝาขวด
③กดฉลากเบาเกินไป
แนวทางแก้ไข:
①เปลี่ยนกระดานไถ
②ปรับให้ขอบกระดานลอกออกขนานกับฝาขวด
③ปรับสายพานฉลากให้ถูกต้อง
แท็ก: เครื่องติดฉลากแบบแบนเครื่องติดฉลากกล่อง









